Дом      Продукция     Автоматизированная линия по производству глиняных кирпичей       Автоматическая линия производства 300 00
  • Автоматическая линия производства 300 000 штук глиняных кирпичей в день с ротационной печью
  • Автоматическая линия производства 300 000 штук глиняных кирпичей в день с ротационной печью
  • Автоматическая линия производства 300 000 штук глиняных кирпичей в день с ротационной печью
Автоматическая линия производства 300 000 штук глиняных кирпичей в день с ротационной печьюАвтоматическая линия производства 300 000 штук глиняных кирпичей в день с ротационной печьюАвтоматическая линия производства 300 000 штук глиняных кирпичей в день с ротационной печью

Автоматическая линия производства 300 000 штук глиняных кирпичей в день с ротационной печью

Автоматическая линия производства 300 000 штук глиняных кирпичей в день с ротационной печью


Краткое описание:

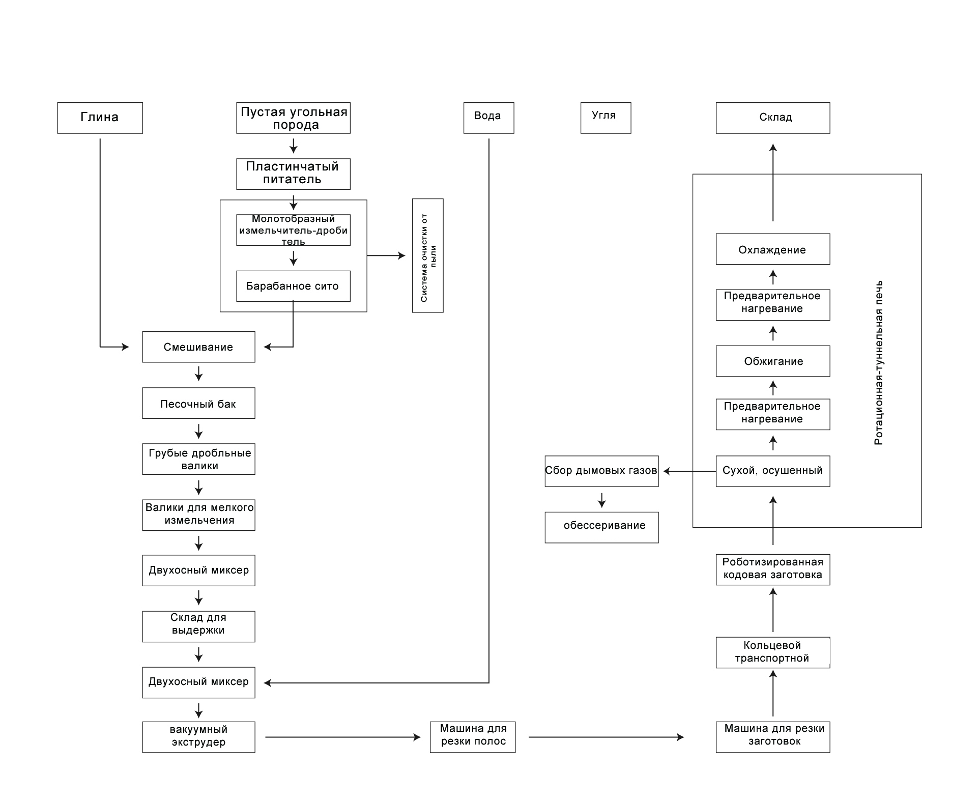
Автоматическая производственная линия с ротационной печью разработана специально для автоматизированного производства глиняных кирпичей. В качестве сырья используются глина, угольный шлам, сланец или ил. Типы кирпичей могут быть полнотелыми или пустотелыми с низким уровнем пустынности.

Данная производственная линия использует двухступенчатый вакуумный экструдер модели 75, который одновременно формует 6 глиняных брусков. Машина для резки сырца за один раз разрезает 48 кирпичей. Робот для укладки сырца за один цикл захватывает 96 кирпичей. Проектная производительность процесса формования составляет 30 000 кирпичей в час. Формовочный участок работает 10 часов в день, обеспечивая суточную производительность печи.

В печи используется самая современная в Китае ротационно-туннельная печь. Диаметр центральной линии печи составляет 110 м, ширина печи — 8,2 м. Суточная производительность печи составляет 300 000 кирпичей.

Для выгрузки готовой продукции используются захватные устройства, которые перемещают обожжённые кирпичи из зоны печи в зону упаковки. Упаковка осуществляется вручную при разборке штабелей, после чего используется полуавтоматическая упаковочная линия ротационной печи для автоматической упаковки.


Основные технические параметры:

Наименование проихводственной линии

Автоматическая линия производства 300 000 штук глиняных кирпичей в день с ротационной печью.

Материал

Уголь, глина

Размер сырового кирпича

84x84x194mm

Производительности экструдера

30,000 pcs/hour

Печь

Ротационно-туннельная печь

Ширина печи

8.2 m

Производительность печи

300,000 pcs/24 hours


Технологический процесс ротационной печи:



Элементы фотографии:

Вакуумный экструдер и резательный станок для заготовок:


Робот берет кирпичную заготовку и укладывает её на кольцевой конвейер:


Робот автоматически укладывает заготовки на пол печи:


Кирпичные заготовки входят в ротационную печь:


Обожжённые красные кирпичи выходят из ротационной печи:

РАССЛЕДОВАНИЕ